搜尋
首頁
所有商品
+
-
SO-STYLE / JIMBO NK
炭黑 實木面板
+
-
Flat 直角造型款 x GLATIMA 霧黑(國際牌)
Bevel 斜面造型款 x GLATIMA 霧黑(國際牌)
Arch 圓弧造型款 x GLATIMA 霧黑(國際牌)
台灣 Panasonic|Arch圓弧造型
+
-
Arch圓弧造型 實木面板 x RISNA 灰色 (國際牌)
+
-
開關
插座/弱電/盲蓋
Arch圓弧造型 實木面板 x RISNA 白色 (國際牌)
+
-
開關
插座/弱電/盲蓋
Arch圓弧造型 實木面板 x GLATIMA 灰色 (國際牌)
+
-
開關
插座/弱電/盲蓋
Arch圓弧造型 實木面板 x GLATIMA 霧黑色 (國際牌)
+
-
開關
插座/弱電/盲蓋
Arch圓弧造型 實木面板 x GLATIMA 陶瓷白 (國際牌)
+
-
開關
插座/弱電/盲蓋
台灣 Panasonic|Bevel斜面造型
+
-
Bevel斜面造型 實木面板 x RISNA 灰色 (國際牌)
+
-
開關
插座/弱電/盲蓋
Bevel斜面造型 實木面板 x RISNA 白色 (國際牌)
+
-
開關
插座/弱電/盲蓋
Bevel斜面造型 實木面板 x GLATIMA 灰色 (國際牌)
+
-
開關
插座/弱電/盲蓋
Bevel斜面造型 實木面板 x GLATIMA 霧黑色 (國際牌)
+
-
開關
插座/弱電/盲蓋
Bevel斜面造型 實木面板 x GLATIMA 陶瓷白 (國際牌)
+
-
開關
插座/弱電/盲蓋
Bevel斜面造型 實木面板 x DECO LITE 星光 (國際牌)
+
-
開關
插座/弱電/盲蓋
台灣 Panasonic|Flat直角造型
+
-
Flat直角造型 實木面板 x RISNA 灰色 (國際牌)
+
-
開關
插座/弱電/盲蓋
Flat直角造型 實木面板 x RISNA 白色 (國際牌)
+
-
開關
插座/弱電/盲蓋
Flat直角造型 實木面板 x GLATIMA 灰色 (國際牌)
+
-
開關
插座/弱電/盲蓋
Flat直角造型 實木面板 x GLATIMA 霧黑 (國際牌)
+
-
開關
插座/弱電/盲蓋
Flat直角造型 實木面板 x GLATIMA 陶瓷白 (國際牌)
+
-
開關
插座/弱電/盲蓋
Flat直角造型 實木面板 x DECO LITE 星光 (國際牌)
+
-
開關
插座/弱電/盲蓋
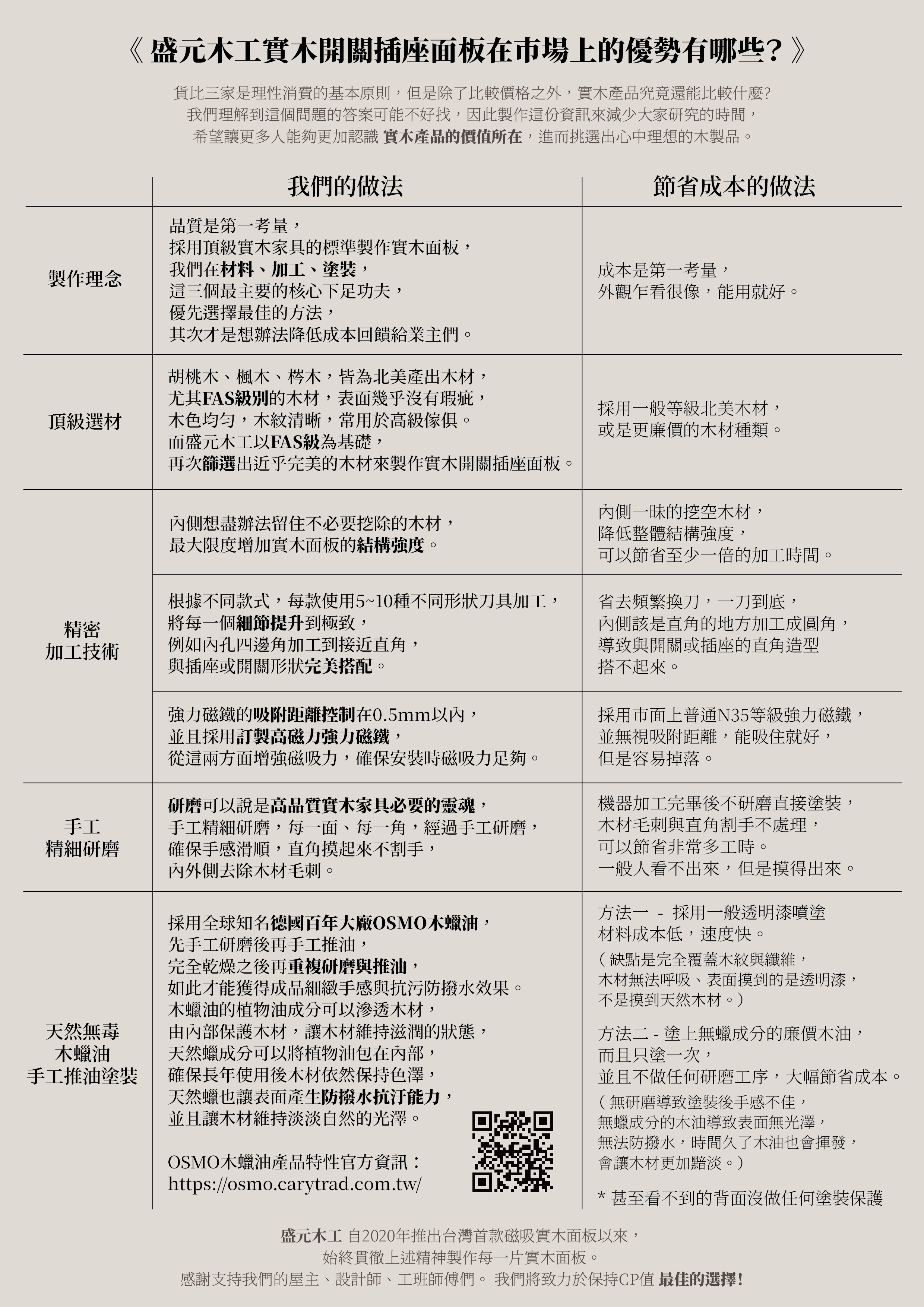
產品細節
如何購買
經銷 | 展售門市
+
-
台北 | 茂忠企業
台北 | 流石五金
桃園|鹿麓五金
台中 | 馬克水電
台南 | 泰德五金
高雄 | 昭廷企業
展示|樂居空間選材
桃園|鹿麓五金
登入
註冊
325951
首頁
所有商品
arrow down
SO-STYLE / JIMBO NK
炭黑 實木面板
Flat 直角造型款 x GLATIMA 霧黑(國際牌)
Bevel 斜面造型款 x GLATIMA 霧黑(國際牌)
Arch 圓弧造型款 x GLATIMA 霧黑(國際牌)
台灣 Panasonic|Arch圓弧造型
Arch圓弧造型 實木面板 x RISNA 灰色 (國際牌)
開關
插座/弱電/盲蓋
Arch圓弧造型 實木面板 x RISNA 白色 (國際牌)
開關
插座/弱電/盲蓋
Arch圓弧造型 實木面板 x GLATIMA 灰色 (國際牌)
開關
插座/弱電/盲蓋
Arch圓弧造型 實木面板 x GLATIMA 霧黑色 (國際牌)
開關
插座/弱電/盲蓋
Arch圓弧造型 實木面板 x GLATIMA 陶瓷白 (國際牌)
開關
插座/弱電/盲蓋
台灣 Panasonic|Bevel斜面造型
Bevel斜面造型 實木面板 x RISNA 灰色 (國際牌)
開關
插座/弱電/盲蓋
Bevel斜面造型 實木面板 x RISNA 白色 (國際牌)
開關
插座/弱電/盲蓋
Bevel斜面造型 實木面板 x GLATIMA 灰色 (國際牌)
開關
插座/弱電/盲蓋
Bevel斜面造型 實木面板 x GLATIMA 霧黑色 (國際牌)
開關
插座/弱電/盲蓋
Bevel斜面造型 實木面板 x GLATIMA 陶瓷白 (國際牌)
開關
插座/弱電/盲蓋
Bevel斜面造型 實木面板 x DECO LITE 星光 (國際牌)
開關
插座/弱電/盲蓋
台灣 Panasonic|Flat直角造型
Flat直角造型 實木面板 x RISNA 灰色 (國際牌)
開關
插座/弱電/盲蓋
Flat直角造型 實木面板 x RISNA 白色 (國際牌)
開關
插座/弱電/盲蓋
Flat直角造型 實木面板 x GLATIMA 灰色 (國際牌)
開關
插座/弱電/盲蓋
Flat直角造型 實木面板 x GLATIMA 霧黑 (國際牌)
開關
插座/弱電/盲蓋
Flat直角造型 實木面板 x GLATIMA 陶瓷白 (國際牌)
開關
插座/弱電/盲蓋
Flat直角造型 實木面板 x DECO LITE 星光 (國際牌)
開關
插座/弱電/盲蓋
產品細節
如何購買
經銷 | 展售門市
arrow down
台北 | 茂忠企業
台北 | 流石五金
桃園|鹿麓五金
台中 | 馬克水電
台南 | 泰德五金
高雄 | 昭廷企業
展示|樂居空間選材
桃園|鹿麓五金
icon-search
icon-search
icon-profile
×
您的好友送您 回饋金!立即註冊領取。
註冊
icon-bag
0
icon-profile
icon-bag
0
icon-nav-menu
×
您的好友送您 回饋金!立即註冊領取。
註冊
產品細節
Jan 01, 21
Facebook
Pinterest
LINE
您的購物車目前還是空的。
繼續購物
優惠券
套用
目前無可用的優惠券